陕西省人民政府关于公布 《行政许可事项委托清单》的决定
(2025年12月6日陕西省人民政府令第249号公布 自2026年2月1日起施行)
(2022年6月29日陕西省人民政府令第235号公布2025年12月6日陕西省人民政府令第249号修订)
根据《中华人民共和国行政许可法》规定和《国务院办公厅关于全面实行行政许可事项清单管理的通知》(国办发〔2022〕2号)要求,按照国务院办公厅公布的《法律、行政法规、国务院决定设定的行政许可事项清单》,经研究,决定公布《行政许可事项委托清单》(见附件),将省级行政机关相关行政许可事项依法委托给设区的市、县级行政机关。省级行政机关将部分行政许可权限委托给设区的市、县级行政机关的,应当根据国务院有关部门制定的行政许可事项实施规范所规定的实施层级和实施内容,会同受委托的行政机关依法确定委托内容。委托事项由具有行政许可权限的省级行政机关与受委托的设区的市、县级行政机关依法签订委托书后实施。受委托的设区的市、县级行政机关不得就委托事项再行委托。
同时,废止《陕西省人民政府关于取消、下放或者委托一批行政审批事项的决定》(陕西省人民政府令第214号)、《陕西省人民政府关于修改〈陕西省人民政府关于取消、下放或者委托一批行政审批事项的决定〉的决定》(陕西省人民政府令第220号)。
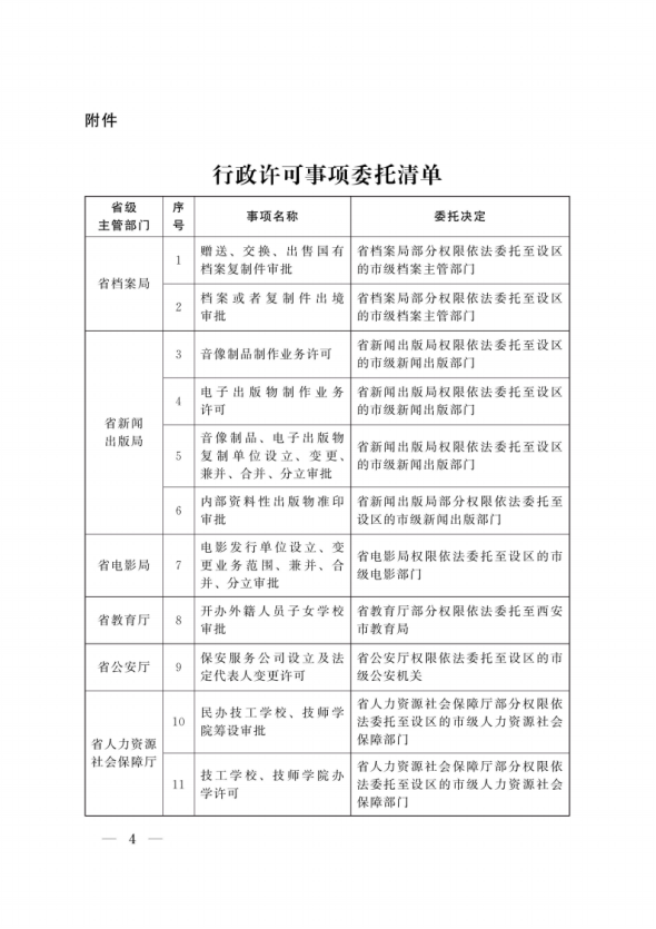
附件:行政许可事项委托清单




扫一扫在手机打开当前页
无障碍阅读
长者模式













